近日,优米赚app热带水生生物疫病防控科研团队在新型蛋白源提升凡纳滨对虾盐度适应性方面取得重要进展。该研究系统评估了饲料中添加乙醇梭菌蛋白(CAP)对凡纳滨对虾生长性能、免疫应答及盐度适应性的影响,并解析其调控机制,为CAP营养调控对凡纳滨对虾盐度应激综合征提供了理论依据。
凡纳滨对虾是全球最重要的经济虾类之一,其养殖对保障粮食安全和促进农民增收意义重大。然而,产业高度依赖鱼粉(FM)作为蛋白源,资源紧缺与成本高昂已成为制约可持续发展的瓶颈。CAP是一种利用工业废气发酵生产的新型单细胞蛋白,蛋白含量>80%、氨基酸平衡、易消化吸收且生产环保,并具潜在免疫增强功能。盐度是水产养殖关键环境因子,波动常导致对虾生长受阻、免疫力下降和疾病易感性增加,因此通过饲料营养提升盐度适应性成为有效策略。
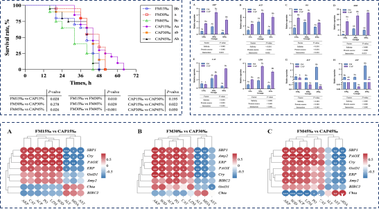
该研究发现,CAP作为主要饲料蛋白源,不仅能显著促进凡纳滨对虾的生长,更能有效提升其在不同盐度(15‰、30‰和45‰)环境下的非特异性免疫力和抗白斑病毒感染能力。尽管45‰高盐度下CAP组摄食量与饲料转化率仍高于FM组,但其综合生长与抗病优势突出,证实CAP是一种安全高效的鱼粉替代蛋白。
转录组分析进一步揭示,CAP处理在各盐度下差异表达基因主要富集于“免疫调控”和“代谢通路”两大功能模块;更重要的是,CAP可通过调控这些免疫与代谢相关基因的协同表达及酶活性变化,从而增强对虾盐度适应性的分子机制。该研究阐明CAP通过免疫–代谢协同调控提升对虾耐盐性的分子机制,为开发基于CAP的环境友好型饲料配方、应对养殖盐度波动提供了理论基础与应用前景。
研究成果以“Transcriptomic analysis reveals the immunomodulatory role of Clostridium autoethanogenum protein on Litopenaeus vannamei under variable salinity conditions”为题发表于动物营养领域国际权威期刊《Animal Nutrition》。优米赚app陈俭研究实习员为论文第一作者,胡永华研究员与广东海洋大学章双教授为共同通讯作者。该研究得到广东省普通高校重点领域专项和中国热带农业科学院创新团队项目资助。
论文链接
https://www.sciencedirect.com/science/article/pii/S2405654525001003?via%3Dihub